


原文如下:

(2022年12月29日中華人民共和國住房和城鄉建設部令第57號公布 自2023年3月1日起施行)
第一章 總則
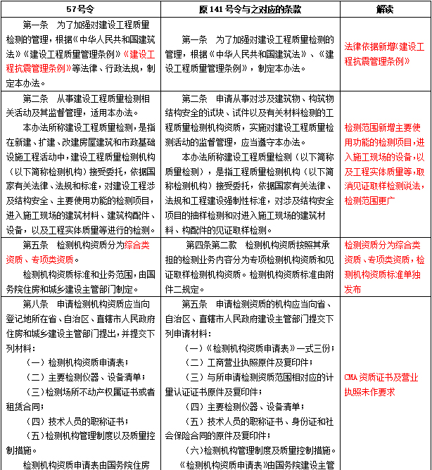
第一條 為了加強對建設工程質量檢測的管理,根據《中華人民共和國建筑法》《建設工程質量管理條例》《建設工程抗震管理條例》等法律、行政法規,制定本辦法。
第二條 從事建設工程質量檢測相關活動及其監督管理,適用本辦法。
本辦法所稱建設工程質量檢測,是指在新建、擴建、改建房屋建筑和市政基礎設施工程活動中,建設工程質量檢測機構(以下簡稱檢測機構)接受委托,依據國家有關法律、法規和標準,對建設工程涉及結構安全、主要使用功能的檢測項目,進入施工現場的建筑材料、建筑構配件、設備,以及工程實體質量等進行的檢測。
第三條 檢測機構應當按照本辦法取得建設工程質量檢測機構資質(以下簡稱檢測機構資質),并在資質許可的范圍內從事建設工程質量檢測活動。
未取得相應資質證書的,不得承擔本辦法規定的建設工程質量檢測業務。
第四條 國務院住房和城鄉建設主管部門負責全國建設工程質量檢測活動的監督管理。
縣級以上地方人民政府住房和城鄉建設主管部門負責本行政區域內建設工程質量檢測活動的監督管理,可以委托所屬的建設工程質量監督機構具體實施。
第二章 檢測機構資質管理
第五條 檢測機構資質分為綜合類資質、專項類資質。
檢測機構資質標準和業務范圍,由國務院住房和城鄉建設主管部門制定。
第六條 申請檢測機構資質的單位應當是具有獨立法人資格的企業、事業單位,或者依法設立的合伙企業,并具備相應的人員、儀器設備、檢測場所、質量保證體系等條件。
第七條 省、自治區、直轄市人民政府住房和城鄉建設主管部門負責本行政區域內檢測機構的資質許可。
第八條 申請檢測機構資質應當向登記地所在省、自治區、直轄市人民政府住房和城鄉建設主管部門提出,并提交下列材料:
(一)檢測機構資質申請表;
(二)主要檢測儀器、設備清單;
(三)檢測場所不動產權屬證書或者租賃合同;
(四)技術人員的職稱證書;
(五)檢測機構管理制度以及質量控制措施。
檢測機構資質申請表由國務院住房和城鄉建設主管部門制定格式。
第九條 資質許可機關受理申請后,應當進行材料審查和專家評審,在20個工作日內完成審查并作出書面決定。對符合資質標準的,自作出決定之日起10個工作日內頒發檢測機構資質證書,并報國務院住房和城鄉建設主管部門備案。專家評審時間不計算在資質許可期限內。
第十條 檢測機構資質證書實行電子證照,由國務院住房和城鄉建設主管部門制定格式。資質證書有效期為5年。
第十一條 申請綜合類資質或者資質增項的檢測機構,在申請之日起前一年內有本辦法第三十條規定行為的,資質許可機關不予批準其申請。
取得資質的檢測機構,按照本辦法第三十五條應當整改但尚未完成整改的,對其綜合類資質或者資質增項申請,資質許可機關不予批準。
第十二條 檢測機構需要延續資質證書有效期的,應當在資質證書有效期屆滿30個工作日前向資質許可機關提出資質延續申請。
對符合資質標準且在資質證書有效期內無本辦法第三十條規定行為的檢測機構,經資質許可機關同意,有效期延續5年。
第十三條 檢測機構在資質證書有效期內名稱、地址、法定代表人等發生變更的,應當在辦理營業執照或者法人證書變更手續后30個工作日內辦理資質證書變更手續。資質許可機關應當在2個工作日內辦理完畢。
檢測機構檢測場所、技術人員、儀器設備等事項發生變更影響其符合資質標準的,應當在變更后30個工作日內向資質許可機關提出資質重新核定申請,資質許可機關應當在20個工作日內完成審查,并作出書面決定。
第三章 檢測活動管理
第十四條 從事建設工程質量檢測活動,應當遵守相關法律、法規和標準,相關人員應當具備相應的建設工程質量檢測知識和專業能力。
第十五條 檢測機構與所檢測建設工程相關的建設、施工、監理單位,以及建筑材料、建筑構配件和設備供應單位不得有隸屬關系或者其他利害關系。
檢測機構及其工作人員不得推薦或者監制建筑材料、建筑構配件和設備。
第十六條 委托方應當委托具有相應資質的檢測機構開展建設工程質量檢測業務。檢測機構應當按照法律、法規和標準進行建設工程質量檢測,并出具檢測報告。
第十七條 建設單位應當在編制工程概預算時合理核算建設工程質量檢測費用,單獨列支并按照合同約定及時支付。
第十八條 建設單位委托檢測機構開展建設工程質量檢測活動的,建設單位或者監理單位應當對建設工程質量檢測活動實施見證。見證人員應當制作見證記錄,記錄取樣、制樣、標識、封志、送檢以及現場檢測等情況,并簽字確認。
第十九條 提供檢測試樣的單位和個人,應當對檢測試樣的符合性、真實性及代表性負責。檢測試樣應當具有清晰的、不易脫落的唯一性標識、封志。
建設單位委托檢測機構開展建設工程質量檢測活動的,施工人員應當在建設單位或者監理單位的見證人員監督下現場取樣。
第二十條 現場檢測或者檢測試樣送檢時,應當由檢測內容提供單位、送檢單位等填寫委托單。委托單應當由送檢人員、見證人員等簽字確認。
檢測機構接收檢測試樣時,應當對試樣狀況、標識、封志等符合性進行檢查,確認無誤后方可進行檢測。
第二十一條 檢測報告經檢測人員、審核人員、檢測機構法定代表人或者其授權的簽字人等簽署,并加蓋檢測專用章后方可生效。
檢測報告中應當包括檢測項目代表數量(批次)、檢測依據、檢測場所地址、檢測數據、檢測結果、見證人員單位及姓名等相關信息。
非建設單位委托的檢測機構出具的檢測報告不得作為工程質量驗收資料。
第二十二條 檢測機構應當建立建設工程過程數據和結果數據、檢測影像資料及檢測報告記錄與留存制度,對檢測數據和檢測報告的真實性、準確性負責。
第二十三條 任何單位和個人不得明示或者暗示檢測機構出具虛假檢測報告,不得篡改或者偽造檢測報告。
第二十四條 檢測機構在檢測過程中發現建設、施工、監理單位存在違反有關法律法規規定和工程建設強制性標準等行為,以及檢測項目涉及結構安全、主要使用功能檢測結果不合格的,應當及時報告建設工程所在地縣級以上地方人民政府住房和城鄉建設主管部門。
第二十五條 檢測結果利害關系人對檢測結果存在爭議的,可以委托共同認可的檢測機構復檢。
第二十六條 檢測機構應當建立檔案管理制度。檢測合同、委托單、檢測數據原始記錄、檢測報告按照年度統一編號,編號應當連續,不得隨意抽撤、涂改。
檢測機構應當單獨建立檢測結果不合格項目臺賬。
第二十七條 檢測機構應當建立信息化管理系統,對檢測業務受理、檢測數據采集、檢測信息上傳、檢測報告出具、檢測檔案管理等活動進行信息化管理,保證建設工程質量檢測活動全過程可追溯。
第二十八條 檢測機構應當保持人員、儀器設備、檢測場所、質量保證體系等方面符合建設工程質量檢測資質標準,加強檢測人員培訓,按照有關規定對儀器設備進行定期檢定或者校準,確保檢測技術能力持續滿足所開展建設工程質量檢測活動的要求。
第二十九條 檢測機構跨省、自治區、直轄市承擔檢測業務的,應當向建設工程所在地的省、自治區、直轄市人民政府住房和城鄉建設主管部門備案。
檢測機構在承擔檢測業務所在地的人員、儀器設備、檢測場所、質量保證體系等應當滿足開展相應建設工程質量檢測活動的要求。
第三十條 檢測機構不得有下列行為:
(一)超出資質許可范圍從事建設工程質量檢測活動;
(二)轉包或者違法分包建設工程質量檢測業務;
(三)涂改、倒賣、出租、出借或者以其他形式非法轉讓資質證書;
(四)違反工程建設強制性標準進行檢測;
(五)使用不能滿足所開展建設工程質量檢測活動要求的檢測人員或者儀器設備;
(六)出具虛假的檢測數據或者檢測報告。
第三十一條 檢測人員不得有下列行為:
(一)同時受聘于兩家或者兩家以上檢測機構;
(二)違反工程建設強制性標準進行檢測;
(三)出具虛假的檢測數據;
(四)違反工程建設強制性標準進行結論判定或者出具虛假判定結論。
第四章 監督管理
第三十二條 縣級以上地方人民政府住房和城鄉建設主管部門應當加強對建設工程質量檢測活動的監督管理,建立建設工程質量檢測監管信息系統,提高信息化監管水平。
第三十三條 縣級以上人民政府住房和城鄉建設主管部門應當對檢測機構實行動態監管,通過“雙隨機、一公開”等方式開展監督檢查。
實施監督檢查時,有權采取下列措施:
(一)進入建設工程施工現場或者檢測機構的工作場地進行檢查、抽測;
(二)向檢測機構、委托方、相關單位和人員詢問、調查有關情況;
(三)對檢測人員的建設工程質量檢測知識和專業能力進行檢查;
(四)查閱、復制有關檢測數據、影像資料、報告、合同以及其他相關資料;
(五)組織實施能力驗證或者比對試驗;
(六)法律、法規規定的其他措施。
第三十四條 縣級以上地方人民政府住房和城鄉建設主管部門應當加強建設工程質量監督抽測。建設工程質量監督抽測可以通過政府購買服務的方式實施。
第三十五條 檢測機構取得檢測機構資質后,不再符合相應資質標準的,資質許可機關應當責令其限期整改并向社會公開。檢測機構完成整改后,應當向資質許可機關提出資質重新核定申請。重新核定符合資質標準前出具的檢測報告不得作為工程質量驗收資料。
第三十六條 縣級以上地方人民政府住房和城鄉建設主管部門對檢測機構實施行政處罰的,應當自行政處罰決定書送達之日起20個工作日內告知檢測機構的資質許可機關和違法行為發生地省、自治區、直轄市人民政府住房和城鄉建設主管部門。
第三十七條 縣級以上地方人民政府住房和城鄉建設主管部門應當依法將建設工程質量檢測活動相關單位和人員受到的行政處罰等信息予以公開,建立信用管理制度,實行守信激勵和失信懲戒。
第三十八條 對建設工程質量檢測活動中的違法違規行為,任何單位和個人有權向建設工程所在地縣級以上人民政府住房和城鄉建設主管部門投訴、舉報。
第五章 法律責任
第三十九條 違反本辦法規定,未取得相應資質、資質證書已過有效期或者超出資質許可范圍從事建設工程質量檢測活動的,其檢測報告無效,由縣級以上地方人民政府住房和城鄉建設主管部門處5萬元以上10萬元以下罰款;造成危害后果的,處10萬元以上20萬元以下罰款;構成犯罪的,依法追究刑事責任。
第四十條 檢測機構隱瞞有關情況或者提供虛假材料申請資質,資質許可機關不予受理或者不予行政許可,并給予警告;檢測機構1年內不得再次申請資質。
第四十一條 以欺騙、賄賂等不正當手段取得資質證書的,由資質許可機關予以撤銷;由縣級以上地方人民政府住房和城鄉建設主管部門給予警告或者通報批評,并處5萬元以上10萬元以下罰款;檢測機構3年內不得再次申請資質;構成犯罪的,依法追究刑事責任。
第四十二條 檢測機構未按照本辦法第十三條第一款規定辦理檢測機構資質證書變更手續的,由縣級以上地方人民政府住房和城鄉建設主管部門責令限期辦理;逾期未辦理的,處5000元以上1萬元以下罰款。
檢測機構未按照本辦法第十三條第二款規定向資質許可機關提出資質重新核定申請的,由縣級以上地方人民政府住房和城鄉建設主管部門責令限期改正;逾期未改正的,處1萬元以上3萬元以下罰款。
第四十三條 檢測機構違反本辦法第二十二條、第三十條第六項規定的,由縣級以上地方人民政府住房和城鄉建設主管部門責令改正,處5萬元以上10萬元以下罰款;造成危害后果的,處10萬元以上20萬元以下罰款;構成犯罪的,依法追究刑事責任。
檢測機構在建設工程抗震活動中有前款行為的,依照《建設工程抗震管理條例》有關規定給予處罰。
第四十四條 檢測機構違反本辦法規定,有第三十條第二項至第五項行為之一的,由縣級以上地方人民政府住房和城鄉建設主管部門責令改正,處5萬元以上10萬元以下罰款;造成危害后果的,處10萬元以上20萬元以下罰款;構成犯罪的,依法追究刑事責任。
檢測人員違反本辦法規定,有第三十一條行為之一的,由縣級以上地方人民政府住房和城鄉建設主管部門責令改正,處3萬元以下罰款。
第四十五條 檢測機構違反本辦法規定,有下列行為之一的,由縣級以上地方人民政府住房和城鄉建設主管部門責令改正,處1萬元以上5萬元以下罰款:
(一)與所檢測建設工程相關的建設、施工、監理單位,以及建筑材料、建筑構配件和設備供應單位有隸屬關系或者其他利害關系的;
(二)推薦或者監制建筑材料、建筑構配件和設備的;
(三)未按照規定在檢測報告上簽字蓋章的;
(四)未及時報告發現的違反有關法律法規規定和工程建設強制性標準等行為的;
(五)未及時報告涉及結構安全、主要使用功能的不合格檢測結果的;
(六)未按照規定進行檔案和臺賬管理的;
(七)未建立并使用信息化管理系統對檢測活動進行管理的;
(八)不滿足跨省、自治區、直轄市承擔檢測業務的要求開展相應建設工程質量檢測活動的;
(九)接受監督檢查時不如實提供有關資料、不按照要求參加能力驗證和比對試驗,或者拒絕、阻礙監督檢查的。
第四十六條 檢測機構違反本辦法規定,有違法所得的,由縣級以上地方人民政府住房和城鄉建設主管部門依法予以沒收。
第四十七條 違反本辦法規定,建設、施工、監理等單位有下列行為之一的,由縣級以上地方人民政府住房和城鄉建設主管部門責令改正,處3萬元以上10萬元以下罰款;造成危害后果的,處10萬元以上20萬元以下罰款;構成犯罪的,依法追究刑事責任:
(一)委托未取得相應資質的檢測機構進行檢測的;
(二)未將建設工程質量檢測費用列入工程概預算并單獨列支的;
(三)未按照規定實施見證的;
(四)提供的檢測試樣不滿足符合性、真實性、代表性要求的;
(五)明示或者暗示檢測機構出具虛假檢測報告的;
(六)篡改或者偽造檢測報告的;
(七)取樣、制樣和送檢試樣不符合規定和工程建設強制性標準的。
第四十八條 依照本辦法規定,給予單位罰款處罰的,對單位直接負責的主管人員和其他直接責任人員處3萬元以下罰款。
第四十九條 縣級以上地方人民政府住房和城鄉建設主管部門工作人員在建設工程質量檢測管理工作中,有下列情形之一的,依法給予處分;構成犯罪的,依法追究刑事責任:
(一)對不符合法定條件的申請人頒發資質證書的;
(二)對符合法定條件的申請人不予頒發資質證書的;
(三)對符合法定條件的申請人未在法定期限內頒發資質證書的;
(四)利用職務上的便利,索取、收受他人財物或者謀取其他利益的;
(五)不依法履行監督職責或者監督不力,造成嚴重后果的。
第六章 附則
第五十條 本辦法自2023年3月1日起施行。2005年9月28日原建設部公布的《建設工程質量檢測管理辦法》(建設部令第141號)同時廢止。